Here is a circuit that is over-designed:

It can be simplified to this:

Before designing a circuit, look on the web and carry out research to see what has been done by other designers.
Apart from the first circuit producing a very weak output, it uses a lot of components. The second circuit produces a very bright flash and although it is not extremely efficient in current consumption, (the 47R is placed across the supply during the short flash-period), it will work on a supply down to 2v.
Here’s another circuit from Electronics For You, an Indian Magazine:

There are a number of mistakes on the circuit. The main problem is the layout. It is not clear what the transistor is doing.
We will rearrange the circuit and things will become clearer.

Here are the faults:
This is a very badly designed circuit and the layout of the original circuit makes it very difficult to see the faults. That’s why it is so important to layout a circuit correctly.
And it’s critical to test a circuit before putting it in a magazine that has over ONE MILLION READERS.
Here is a typical circuit without any component values. I am sick of seeing circuit diagrams like this.
They are obviously produced by a non-engineer. To an electronics engineer, a circuit diagram is a complete picture and it is actually more than a blur.
An engineer can see the circuit working when he knows the value of the components.
The circuit uses AC187, AC188 transistors in the output. These are germanium types and went out of production 20 years ago. This circuit was presented in an Indian magazine. The output will draw nearly 1amp but the transistors are only designed for 300mA. You can trust the Indians to get things wrong.



When the component values on the inverting and non-inverting inputs are included on the diagram, we can see how the circuit works.
The principle of an op-amp is to provide a very high gain. This means a small change in either input produces an almost full rail swing on the output.
The circuit starts to work like this.
As soon as you put a slight voltage on the ”+” input, the output goes full HIGH.
The two 100k resistors on the ”+” makes the output go full HIGH.
Now we connect a resistor from the output to ”+” and this makes no difference. The output remains full HIGH.
Now we put a resistor from output to ”-.”
If the ”-” input is slightly higher than ”+” the output goes LOW. This is what happens. The output voltage drops until the ”-” input is slightly lower than the ”+” input and that’s why the output falls until its voltage is equal to the ”+” input.
Now we connect a capacitor to the ”-” input.
It does not matter if we add the capacitor later or turn the circuit on with the capacitor fitted.
The voltage on the ”-” input will be lower than the ”+” input and this will start the circuit oscillating.
This is how it oscillates:
Because the ”-” input is lower than the ”+” input, the output rises towards the positive rail and this begins to charge the capacitor.
The voltage on the ”-” input can rise higher than the ”+” input and when it is about 15mV higher, the output drops towards the 0v rail.
This reduces the voltage on the ”+“input and the capacitor has to discharge a considerable amount before it is lower than the ”+” rail. (Actually before the ”+” input is higher than the ”-” input).
The voltage on the ”+” input is rising and falling by about 30% of rail voltage and this is the amount the capacitor has to charge and discharge for the circuit to work.
But it is only when the component values and ”+” and ”-” are included on the circuit that you can see how it works.
This design has mistakes. The resistor in the collector and the resistor in the bases are not needed.
Firstly the resistor in the collector. When one segment is illuminated, a small voltage will develop across this resistor. When two segments are illuminated, the voltage will increase. When seven segments are illuminated the voltage will be even higher and all the segments will become dull.
The base resistors are not needed. A base resistor is only needed when the emitter is fixed to the 0v rail. When a transistor is in emitter-follower mode (common-collector mode) as shown below, the voltage and current delivered to the base will pull the transistor fully to the positive rail. If the load in the emitter-line does not allow the transistor to rise fully, you need to deliver more current to the base or use a Darlington transistor.
The circuit should be designed so the transistor rises fully and a base resistor is not needed.
The current limiting resistors in the circuit are the 7 resistors at “a” to “h.” These are the only resistors you need. You don’t need the collector or base resistors.

Here is another disaster from Electronics For You:

I told the CEO of Electronics For You, Ramesh Chopra, to send me details of projects before they are published, but I did not get a reply. Look at the circuit above. The Neutral is connected to the earth on the project.
But you cannot guarantee a power point or an extension lead is connected correctly and the Active and Neutral can be swapped due to incorrect wiring of the power outlet or the power-cord.
This means the Active will get connected to the Earth via the project and blow the fuse.
The second major fault is the LEDs are connected in parallel. Each LED has a different characteristic voltage and they cannot be connected like this.
I have already had this argument with another writer for Electronics For You and he said “his white LEDs dropped 2.2v” Show me a white LED that drops 2.2v when about 17mA is flowing??
It does not matter if a writer has an odd batch of LEDs, the object of a magazine is to deliver correct information to its readers and Electronics For You is certainly not living up to this requirement.
On top of this, the transistor is not needed, the LEDs could be driven from the output of the 555 as sets of 3 in series with a dropper resistor.
Again, no-one has tested the circuit and no-one in the technical department of Electronics For You knows the slightest about technology or safety.

And the 1k on pin 5 is not needed. The diagram above shows the connection of pin 5 to one of the comparators and three 5k resistors. Adding a 1k to the 10k pot on pin 5 is not going to have any affect at all. As I have said before, look at each component and ask yourself: “Is this needed?” Adjusting the 555 frequency via pin 5 is very unusual, normally the timing resistor between pins 6&7 is adjusted, and two components could be removed.
Another circuit from Electronics For You:
The circuit detects the level of water via three probes in a vessel. The probes have different lengths and the resistance of the water causes the 555 to turn on the relay. The point of the discussion is this: The 100k resistors on the input reduce the impedance of the inputs to 100k and this means the inputs of a 555 can be used directly. They have an input impedance higher than 100k (about 500k). The CMOS 4049 is not needed. Depending on the conductivity of the water, the probes can be made larger or closer together or the input resistance to the 555 can be increased to suit the new circuit.
As I have said before. Ask yourself this simple question: Is each and every component needed?
Try removing each item and see if the circuit works are required. Otherwise someone else is going to simplify your design and put you out of business.

Here is the simplified circuit:

More from CircuitsToday.com:
Here is an H-Bridge that will not work. The lower left-hand transistor in the H-Bridge will not turn on:

The next circuit shows how the 4 transistors in the bridge must be cross-coupled so that diagonally-opposite transistors are activated to turn the motor in either forward or reverse direction. But in the circuit below BOTH inputs A and B must not be HIGH at the same time or the 4 transistors in the bridge will be turned on and create a SHORT-CIRCUIT.

The following circuit uses PNP transistors to drive the bridge and both inputs must not be LOW as this will turn on all 4 transistors in the bridge and create a SHORT-CIRCUIT:

The following circuit creates a short-circuit across the power supply each time the input changes from one state to the other. One reader created the circuit with MOSFETS and they were constantly being destroyed in the microsecond that the transfer took place from forward to reverse or reverse to forward.

The following circuit is a disaster. When either the left or right section is turned on, the voltage-drop across the junctions of the three transistors is less than 2v. A very high current will flow via the base-emitter junctions of the top and bottom transistors (and the collector-emitter of the middle transistor) and they will be destroyed:

The following circuit shows a high current flowing through the PN junctions of the transistors (follow the arrows on the transistors to see what we mean) and this type of layout is to be avoided:

The following circuit shows the correct placement of the transistors to prevent a SHORT CIRCUIT:

The following circuit shows 4 transistors in an H-Bridge. The designer says the circuit will deliver 800mA but the 1k resistors on the base will not saturate the 2N2222 transistor sufficiently to deliver this current. In addition, a motor takes 2-5 times more current when starting and that’s why the transistors must be able to deliver a very high current.

The following circuit solves the problems mentioned above and the control voltage can be lower than the supply to the motor. To understand what we mean you will have to look on the web for H-bridge designs. This article only highlights faulty H-bridge circuits. The double arrow on the transistors indicates a Darlington Transistor. The 2k2 resistors can be reduced to 100R to increase the drive-current to the motor.

The following circuit will create a short-circuit across the power supply when any of the inputs are active.
Take the left three transistors. When the input is LOW, the middle transistor will turn on and produce a voltage of about 0.2v between the emitter and collector leads. This will allow current to flow and turn on the top transistor and also the lower transistor. Both these transistors will produce a maximum of 0.7v between the base and emitter leads. Thus we have 3 junctions across the power supply and the junctions are trying to drop the power supply to: 0.2v + 0.7v + 0.7v . If the power supply is higher than this voltage, an enormous current will flow and the transistors will be destroyed.
Obviously the circuit has never been tested.

There is nothing really faulty with the following circuit except the fact that the output of the bridge will be 35 x 1.4 = 50v plus about 7v (to allow for voltage-drop due to a term called “regulation”) making the output voltage 35v AC. This means about 25v will be dropped across the regulator and if the max current is 800mA, the wattage lost in the regulator will be 20 watts. This makes the circuit about 50% efficient and the regulator will need to be mounted on a large heatsink. The aim with all circuits similar to this is to keep the input voltage as low as possible to reduce the heat generated by the regulating components.

Here’s another Indian circuit:

The circuit flashes LEDs and was presented in Electronics Design News. The circuit is extremely complex for such a simple task.
The 0.047u capacitor will deliver less than 2mA RMS (5mA peak) in half-wave and it will take a long time to store enough energy in the 2200u to produce a flash. No LEDs will allow 320mA to flow without being damaged and a current limiting resistor is essential.

This circuit is a simple Wheatstone bridge “lie-detector”.
A milliammeter with its zero at the centre of the scale is connected across the bridge. It serves as a bridge-imbalance detector. Large bare copper boards can be used to make suitable probes.
The probes should be taped or strapped directly to the skin on the subject’s hand or arm, separated by at least 5cm. When the subject is relaxed and his or her skin resistance reaches a stable value, adjust potentiometer R5 to obtain a null on milliammeter M1. The subject can then be questioned about the truth or falsity of emotionally loaded or embarrassing subject.
The subject’s skin resistance will change in response to questions if they are phrased correctly. The bridge will be unbalanced if the subject reacts emotionally to the questions.

The circuit above is not a Wheatstone bridge as a bridge must have 4 resistors and a change in any resistance will deflect the needle either up-scale or down-scale.
The second diagram is a bridge arrangement and the resistor across the transistor can be removed and the pot adjusted when the probes are in place.
A simple mistake of leaving out a resistor in the bridge can render the circuit non-functional. That’s why you must build every circuit before putting it on the web.
Here’s a circuit from an electronics book. It doesn’t have a fault but the circuit is not instantly recognisable:


In the second circuit, the 4 diodes are easily recognised as a bridge and the pins on the regulator are marked as IN Common OUT. The circuit does not need 4 x 1,000v 1N4007 diodes.
100v diodes are sufficient but most stores only stock 400v 1N4004 diodes.
There are 3 problems with this circuit:

At first glance I missed the fact that no stop resistor has been included because the diagram is not a SCHEMATIC. It is a LAYOUT DIAGRAM and you cannot instantly see what the circuit is doing.
That’s why a layout diagram is so dangerous. It does not allow you to become instantly aware of any mistakes.
If the 10k pot is turned clockwise, pin 7 will be connected to the 9v supply and the 555 will be immediately damaged. A 1k resistor between the end of the pot and the 9v rail is needed.
The reset pin (pin 4 ) of the 555 is internally pulled HIGH via a 100k resistor but this pin should not be left unconnected as it is a bad policy to leave reset lines floating. Some chips have very high impedance reset lines and this will cause erratic behaviour.
The 1k current limit resistor on the cathode leads of the LEDs can be decreased to 470R to allow the maximum current to flow.
At 1k the current will be about 7mA. At 470R the current will be about 14mA.
The 10n on the supply and pin 5 will have no effect on the operation of the circuit and are not needed.
This is an example of over-design:
The following 6 transistor circuit flashes a red LED on a 1.5v supply. The first two transistors form a 15kHz oscillator to charge a 0.47u electrolytic with the aid of Q3. This circuit has been described in our ”200 Transistor Circuits” eBook. The low-frequency oscillator made up of Q5 and Q6 turns the first oscillator ON and OFF to blink the LED. But the circuit is far too complex.
Before designing any circuit, you need to research circuits that have already been produced as you may find someone has already designed something much simpler.
This reminds me of the original Garrard turntable with 245 components to lift the arm onto the record and return it to the rest position at the end of play. Then someone came along with an identical turntable using just 15 components.

The same applies here. The upper circuit can be simplified to:

Circuit 2 takes less current and flashes the LED with a much brighter illumination. You can use 220u for an even brighter flash.
Here’s another example of over-design. The following circuit was designed on a simulation package and although it does work, it has about 5 components that are not needed.
On top of this the circuit contains a number of faults. The first two transistors are an attempt to produce a constant-current circuit to charge the electrolytic. When the base of Q1 is connected to the collector, the transistor turns into a diode and the circuit limits the current that charges the electro. This may work but it uses 6 components that can be replaced with one component.
Connecting the base to the emitter of Q4 turns the transistor OFF and it is effectively removed from the circuit, so that Q3 is the only transistor providing and emitter-follower function to deliver current to the LEDs. This is a major fault in the design.

The following circuit is a copy of the one above with all the unused components removed and Q4 correctly wired:

A simulation package does not make corrections to your design and you must go through each component and ask: “Is this item necessary?”
Yet another example of an over-designed circuit:

The circuit above can be simplified to one of the following:


The original circuit has a major draw-back. The 555 takes 10mA and this is wasted current. The other two designs take much less than 1mA.
If you want a transistor circuit, here’s a suitable design:

Before designing a circuit, do some research. Look on the web for equivalent circuits and see how your ideas compare with other designs. You will be amazed how much you can learn.
Here’s a circuit that does not work. But you are not aware that some components are missing because the IC is a “double-555:”

When the circuit is redrawn, you can see the electrolytic is not being charged via the supply or discharged by the chip.
The circuit will not oscillate.

Here is a simpler circuit that works:

Here’s a very simple circuit with a lot of mistakes. It’s a very simple automatic battery charger and the concept is very good, but the circuit needs some improvement. The author thinks the diodes in the emitter will increase the Hysteresis. But this is not so. As the voltage increases on the base of the transistor, the relay pulls in when the current though the base is high enough to activate the relay.
The two diodes simply put an extra 1.2v on the emitter, so the voltage on the base must be about 1.8v before the transistor will begin to activate the relay.
All the two diodes do is shift the activation-point 1.2v up the 10k pot.
D8 serves no purpose at all.
The 2200u electrolytic can be as low as 220u as very little current is being drawn by the circuit when the battery is not connected.
The 10k should be replaced with a 1k pot to make it easier to adjust the 13.7v trigger-point to detect when the battery is charged.
The 10k base resistor can be removed and placed in the position of D8. This means the 1k pot will have about 1v across it and this is 10 times better than the voltage across the 10k pot. The 13.7v adjustment will be much easier to achieve.
D7 is not needed as any spikes from the relay can be absorbed by the transistor. It will zener at about 45v to 55v.
All the corrections to this circuit can be seen in the second diagram.


The plug pack can be 300mA, 500mA or 1A and its current rating will depend on the size of the 12v battery you are charging.
For a 1.2AH gel cell, the charging current should be 100mA. However, this charger is designed to keep the battery topped-up and it will deliver current in such short bursts, that the charging current is not important.
This applies if you are keeping the battery connected while it is being used. In this case the charger will add to the output and deliver some current to the load while charging the battery. If you are charging a flat cell, the current should not be more than 100mA.
For a 7AH battery, the current can be 500mA. And for a larger battery, the current can be 1Amp.
Connect the charger to a battery and place a digital meter across the battery. Adjust the 1k pot so the relay drops out as soon as the voltage rises to 13.7v.
Place a 100R 2watt resistor across the battery and watch the voltage drop.
The charger should turn on when the voltage drops to about 12.5v. This voltage is not important.
The 22u stops the relay “squealing” or “hunting” when a load is connected to the battery and the charger is charging. As the battery voltage rises, the charging current reduces and just before the relay drops out, it squeals as the voltage rises and falls due to the action of the relay. The 22u prevents this “chattering”.
To increase the Hysteresis: In other words, decrease the voltage where the circuit cuts-in, add a 270R across the coil of the relay. This will increase the current required by the transistor to activate the relay and thus increase the gap between the two activation points. The pull-in point on the pot will be higher and you will have re-adjust the pot, but the drop-out point will be the same and thus the gap will be wider. In our circuit, the cut-in voltage was 11.5v with 270R across the relay.
Note: No diode is needed across the relay because the transistor is never fully turned off and no back EMF (spike) is produced by the relay.
This looks like a fantastic battery charger circuit until you realise the first transistor is connected with the emitter to the positive rail and it will zener as soon as the 12v is applied and it will have a very low voltage across the emitter-collector AT ALL TIMES!

It’s a pity the author of the site:
http://www.circuitdiagram.org/images/nicd-battery-charger-circuit.GIF
does not check his circuits before adding them to the web.
The circuit needs to be re-designed as follows:

Here’s another circuit from Electronics For You - the Indian electronics magazine.
This circuit is filled with mistakes.

The NAND gate symbol on the circuit is a CD4011. A CD4001 is a NOR gate. Three of the gates are inverters, so either chip can be used. But gate N3 needs to be looked at.
| INPUT A | INPUT B | OUTPUT |
|---|---|---|
| 0 | 0 | 1 |
| 0 | 1 | 1 |
| 1 | 0 | 1 |
| 1 | 1 | 0 |
| INPUT A | INPUT B | OUTPUT |
|---|---|---|
| 0 | 0 | 1 |
| 0 | 1 | 0 |
| 1 | 0 | 0 |
| 1 | 1 | 0 |
When light is falling on the receiver, pins 12 and 13 will be HIGH. Pin11 will be LOW, making pin 9 LOW. Pins 1 and 2 will be LOW, making pin 3 HIGH. This will put a LOW on pin 8. Thus the inputs to the gate we are considering is: LOW - LOW If we use a CD4011 NAND gate, you can see the output does not change if only one input changes, and thus we need to use a NOR gate.
The main problem is Qbar. It rises to 5v when HIGH but this allows the BC557 transistor to have a base-emitter voltage of about 7v and this will not turn off the piezo buzzer. To fix this, simply connect a BC547 transistor to the piezo buzzer with 4k7 to the Q output, just like the relay-drive transistor.
The last five faults are minor.
What is the purpose of diode D1? - it serves no purpose.
T2 and T3 need not be power transistors.
The 47u on pin 10 is around the wrong way.
T3, R4 and R5 are not needed. Theses three components form a voltage-follower and are not needed.
The 7805 regulator is not needed. The IC’s will work on 12v. The only component that needs to be increased in resistance is the dropper resistor to the laser diode. The final value will depend on the current required by the type of laser diode you use.
I designed the following circuit to deliver 5v to a microcontroller project. It is capable of delivering up to 50mA with 75mV ripple at about 80Hz. It was provided as a suggestion to a reader on an electronics forum:

Another reader, with considerable experience in project-design, made the following comments:
_It’s not a great circuit to get high current out of. You need a good transistor that saturates to give a low voltage Vce when it is on, the BC337 is a good choice especially if it is a BC337-400 (beta 400).
But at high frequencies the BC337 might not have enough time to turn on hard, so there will be limit to L2 current and that means output current will suffer. Also it needs a couple of caps on the input, the big batteries won’t supply the high freq current pulses very well, try a 100uF electro in parallel with a 10uF tantalum on the input.
It’s probably not switching fast enough too, you can add a small cap between the collector of Q1 and the top of R3, to add a heap of positive feedback. It might also benefit from a small cap across R3 to give you about 0.2v ripple there to ensure a lower frequency and good turnoff of Q2.
Replacing the 1N4148 diode with a small Schottky 1N5819 that has lower forward voltage and higher current, that will help.
It’s hard to get good current and good efficiency from a 2 transistor design, you may have to go to 2 transistors as the oscillator to ensure a good tight square wave operation, and use a third transistor as the voltage regulator in feedback._
Most of the things that have been mentioned are basically untrue.
The circuit was never intended to provide HIGH CURRENT. It delivers 50mA at 5v with 30mV drop and 75mV P-P noise at 80kHz.
The 2k2 reduces the impact of the gain of the transistor enormously, so an extra-high-gain transistor is not going to be of any advantage.
The circuit has been especially designed “very lightly” so that it consumes very little current when the output is almost zero current. At present, it consumes 5mA.
An extra 10u tantalum electro on the input is not going to improve matters. A 100u is perfectly sufficient across the battery. However in the original design, the circuit delivers 50mA @5v and an electro is not needed.
Changing the diode is not going to alter the output as a 1N4148 will handle up to 70mA.
And saying you cannot get good efficiency from a single transistor is simply not correct. A single transistor works much better because it responds to the requirement of the transformer much better than delivering a long-duration square wave, that maybe over-saturating the core.
The circuit self-regulates as the input voltage drops, and turns on more to deliver the required output.
Before making comments on an open forum, readers should build the circuit and try the things they are suggesting.
If I didn’t correct these suggestions, many readers would get a completely-wrong picture of the workings of the circuit.
You may find a microcontroller circuit on the web that does not use LOAD RESISTORS on any of the outputs, such as this circuit by J Pino:
The circuit has a major fault.
There are no dropper resistors to any of the LEDs in the displays.

The problem with NOT USING resistors is this:
The output is not going fully HIGH. It is only going to between 1.7v and 2.3v, depending on the colour of the LEDs in the displays. This means the FET inside the micro is dropping 2.7v to 3.3v @ 25mA and this is a much higher wattage than the manufacturer of the chip has allowed-for. The chip has been designed for 25mA from each output but the output must be allowed to rise to nearly 5v.
With the design above, the chip can be dissipating between 460mW and 660mW.
The PIC16F84A has now been replaced by the cheaper PIC16F628A.
J Pino has updated his site with this absurd comment:
There are no resistors on most of my projects because I limit the current using the software instead of using resistors.
He is confusing OVERALL WATTAGE REDUCTION with CURRENT LIMITING.Software does not reduce the current. It simply reduces the time when the current is delivered and this results in a reduction in wattage over a period of time.
But the instantaneous currents delivered by the chip when current-limiting resistors are omitted, can be more than the chip is designed to deliver.
For instance, a PIC chip connected directly to a LED will deliver about 33mA and the voltage across the FET driver will be about 3v (because the FET is not allowed to “pull-HIGH”). This gives a dissipation of 100mW. The FET will normally dissipate 25mA and the voltage across it will be 500mV, giving a result of 12.5mW. This is a BIG DIFFERENCE.
Here is another mistake from JosePino website:
“You can connect the CD4050’s to 12v … . .”

If you connect the 4050’s to 12v, the input of the chip will require a voltage higher than 6v for it to detect a HIGH and the output of the 16F628 is a maximum of 4.8v.
This is a point MISSED by J Pino because he did not test the circuit before adding this comment to his website. Never say anything without testing the answer, no-matter how trivial.
Here’s another circuit from J Pino, where he has left out a safety-resistor. When the NPN transistor turns on, it turns on the PNP transistor and the voltage-drop across the collector-emitter junction of the NPN transistor is very low and the voltage drop across the base-emitter junction of the PNP transistor is 0.6v.
This causes a very high current to flow and is wasted-current.
A 10n capacitor does not have a “positive.”

Here’s another circuit from J Pino, where he has left out a safety-resistor. J Pino’s website is very frustrating. Not only are there many mistakes in his circuits, but he does not make it easy to copy the circuits. It’s totally ignorant people like this that we don’t need on the web.
What is the point of producing a circuit if it cannot be copied and reproduced?
J Pino prides himself in leaving out important current-limiting resistors. He has done it again in this circuit. The row of LEDs should have a 330R current liming resistor so the output of the 4017 can go HIGH and deliver about 10mA to the LED that is illuminated at the particular instant.
However the most noticeable point about his ignorance in designing a circuit is the 1k resistor on pin 7 of the 555. This is not needed. The circuit will not work with pin 6 going to the positive rail. And 1mF is 1,000uF. This is a very large value for this type of circuit.

Here’s another one from J Pino. He has not checked the circuit. It will not work. See 50 - 555 Circuits for the correct way to create a PWM circuit. It has been on his website for 5 years and no-one has made the circuit because you cannot copy the images!
Only a moron would create a website that cannot be copied! What is the point in providing information that needs to be copied to be reproduced, and not allow the circuit to be copied?

While on the topic of J Pino’s website. Here’s another one. Apart from the fact that the 555 circuit will not work, the emitter-follower transistor is not needed.
See The Transistor Amplifier on how to design transistor circuits.
The lower diagram shows the voltage-drops from the output of the 4017 and you will see how much voltage remains from a 6v supply, to drive the red LED. This circuit has obviously NEVER been tested and should not be presented on the web for others to get frustrated over.


The diagram above shows the voltage-drops from the output of the IC to the red LED. It does not matter if the collector of the emitter-follower is connected to the 6v rail, the emitter cannot be higher than the input voltage and this circuit provides 0.5v across a 1k resistor to deliver 0.5mA to the red LED.
Another J Pino’s mistake. The electrolytics are around the wring way. The base is always just below rail voltage the end of the electrolytic connecting to the base should be the positive of the electrolytic.

Another J Pino’s mistake. The electret mic is connected directly to an output pin. The pin is taken HIGH then the pin is made and input and the time taken to discharge the 10n is recorded. There is no resistor in series with the 10n to provide a “time delay” and an electret mic should never be connected directly to a 3v or 5v supply.
There is no “electronics understanding” behind this feature.

Here’s another fault. The LED is up-side-down!!
I have mentioned, so many times, the importance of drawing a circuit with all the components in the correct locations, so others can instantly recognise how the circuit operates.
Here is a circuit, that is a total mess:


By re-arranging the components we see the circuit is a normal FM transmitter but the 20p trim cap is connected to the negative rail. This will work just as effectively as connected to the positive rail however the position of the component does not make it obvious the 20p and coil are in an arrangement called a TANK CIRCUIT and this is the most important part of the circuit as these two components have a natural capability to oscillate and produce a sine-wave, when a small amount of energy is delivered to them. Not only do they oscillate, but they produce a waveform that can be considerably higher than the delivered-voltage.
This is one of the most amazing things in electronics and when it was discovered, (over a hundred years ago), it changed electronics completely. It was the birth of RADIO. The only other complaint is the type of transistor. A BC337 is a power transistor and not really suited to high frequency.
Here is a major mistake from two different suppliers. Both modules use a 3-terminal regulator to reduce the input voltage to 5v and/or 3.3v and they specify the current capability of the module is 1AMP! . Neither module has any heatsinking on the regulator and neither designer has any idea of the heat produced when a current of 1 amp flows.
Here is a lesson to be learned: When a diode is passing 500mA, it gets very hot. When it is passing 700mA, you cannot hold your fingers on it. When it passes 1 amp, you can boil water on the leads.
This is the sort of temperatures we are talking about when approx 0.65v is dropped across the diode at 500mA. The voltage drop increases to 0.75v at 700mA and increases to 0.95v at 1A.
That’s why the temperature rises so much. The diode is dissipating nearly 1 watt when 1 amp flows.
To prevent the diode being damaged, the leads must be short and connected to lands on a circuit board to take away the heat.
Now we come to the 3-terminal regulator.
It needs at least 1.5v across it to provide regulation. This means the minimum wattage being dissipated will be 1.5watts.
Neither board has any form of effective heatsink and the component will definitely BOIL WATER.
In most cases the input voltage will be 3v to 15v higher than the output voltage and you can imagine the heat being generated. The only way to prevent the regulator DE-SOLDERING ITSELF, is to reduce the current.
Neither of these power supplies will be able to deliver more than a few hundred milliamps (or less). They are extremely badly designed. They should provide the ability to heatsink the regulator - as it will need heatsinking in most cases.
Power Supply from Embedded Adventures.com
Power Supply from SchmartBoard. Inc

You can find a LED WIZARD on the web that gives you a circuit to combine LEDs in series and/or parallel for all types of arrays.
Here is an example, provided by a reader. Can you see the major fault?

The characteristic voltage (the colour of the LED) is not important in this discussion. Obviously white LEDs will not work as they require 3.4v to 3.6v to operate.
The main fault is the dropper resistor.
Read our article on LEDs.
The most important component is the DROPPER RESISTOR.
It must allow for the difference between the maximum and minimum supply voltage and ALSO the maximum and minimum CHARACTERISTIC VOLTAGE of the string of LEDs.
When we say a red LED has a CHARACTERISTIC VOLTAGE of 1.7v, we need to measure the exact maximum and minimum value for the LEDs we are installing.
Some high-bright and super-high-bright LEDs have a Characteristic Voltage of 1.6v to 1.8v and this will make a big difference when you have 8 LEDs in series.
Secondly, the 12v supply may rise to 13.6v when the battery is being charged and fall to 10.8v at the end of its life.
Thirdly, you need to know the current required by the LEDs.
The normal value is 17mA for long life.
This can rise to 20mA but must not go higher than 25mA
You should also look at the minimum current. Many high-bright LEDs will perform perfectly on 5-10mA and become TOO BRIGHT on 20mA.
As you can see, it is much more complex than a WIZARD can handle.
That’s why it produced the absurd result above.
The maximum characteristic voltage for 8 red LEDs is 8x1.8v = 14.4v
This means you can only put 6 LEDs in series. = 10.8v
The LEDs will totally die when the battery reaches 10.8v
The value of the dropper resistor for 6 LEDs and a supply of 12v @20mA = 60 ohms. When the battery voltage rises to 13.6v during charging, the current will be: 46mA. This is too high.
The CURRENT LIMITING resistor is too low.
We need to have a higher-value CURRENT LIMITING resistor and fewer LEDs.
Use 5 LEDs:
The characteristic voltage for 5 LEDs will be: 5 x 1.7v = 8.5v
Allow a current of 20mA when the supply is 12.6v Dropper resistor = 200 ohms.
Current at 10.8v will be 11mA. And current at 13.6v will be 25mA
Now you can see why the value of the CURRENT LIMITING RESISTOR has to be so high.
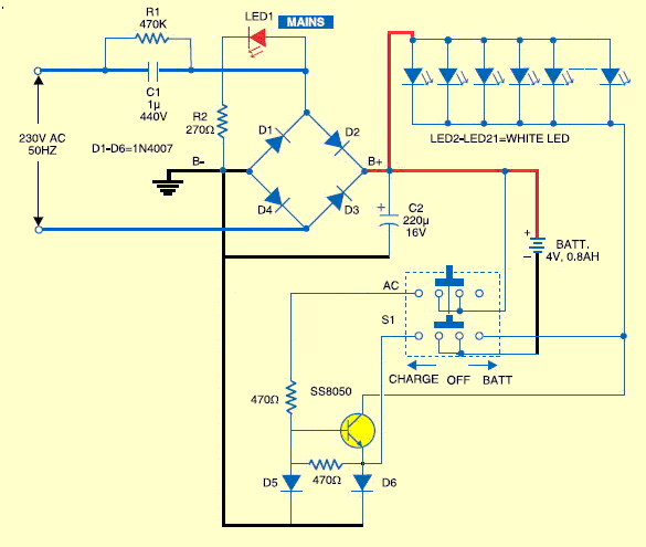
More EFY mistakes:

The circuit is far too complex. The .22u allows about 15mA to enter the circuit. This gives 7mA for each string of white LEDs, Hardly enough to bother about. The LED should have been in series.
But the biggest mistake is adding an earth to the project. This will create a SHORT CIRCUIT if the “P” and “N” wires of the mains are reversed by accident.
The BD139 can be replaced by an ordinary low-current transistor and the IC can be omitted and the LDR connected directly to the transistor.
In all, this circuit is a disaster in design and shows how NOT to design a circuit..
The Author D Mohan Kumar has proven to be a disaster in designing circuits and should not be given the space in an electronics magazine.
More EFY mistakes:

The 555 is placed in toggle mode and the author of the circuit has had to use a relay to activate the chip.
This is one of the worst designs ever. The wrong chip has been used and the relay is a poor inclusion.
The chip should be a flip-flop in toggle mode and the relay is not needed. This is another poor Indian design and shows the lack of understanding of electronics. The magazine Electronics For You needs harsh criticism.
Another EFY disaster:

The circuit turns on the music chip after 30 seconds, or 60 seconds, etc to 4min 30 seconds.
I cannot think who would want this feature but the circuit is over-designed and takes more than 10mA when sitting around doing nothing. It then plays the same tune after every 4.5 minutes and the rotary switch has no purpose. The circuit is badly designed and is a typical Indian disaster.
It just needs a two-transistor delay (timer) and a pot - connected to the chip.
Another EFY disaster:

The 0.47u capacitor on the input will deliver a maximum of 35mA. The current required by the relay is not known but suppose it is a 50mA device. This means it has a resistance of 100R. The 330R resistor on the 12v supply, when combined with a 100R relay will pass just 28mA. The relay will not work.
Suppose the relay is a 30mA type, the 330R combined with a 170R relay will pass 24mA. The relay may work, but it is very special type.
The whole circuit is badly designed and the resistance of the relay is very important. The circuit has never been tested and omitting the resistance (impedance) of the relay is a major mistake.
Every circuit in Electronics For You magazine has a mistake and should be avoided.
Quick Links
Legal Stuff
Social Media